힙 정렬
힙 정렬(Heap Sort)은 완전 이진 트리인 힙을 이용해서 원소들의 최댓값이나 최솟값을 쉽게 찾고 그것을 이용해서 정렬하는 알고리즘입니다.
먼저 부모 노드의 값이 자식 노드의 값보다 큰 최대 힙 구조를 만들어줍니다.
그리고 가장 큰 값을 가지고 있는 루트 노드를 힙의 마지막 노드와 교환해 주고 다시 최대 힙 구조를 만들어줍니다. 이 과정을 원소의 수 - 1번 반복하면 정렬이 완료됩니다.
힙 정렬 예시
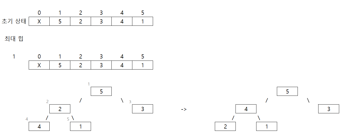
본격적인 힙 정렬을 하기 전에 부모 노드의 값이 자식 노드의 값보다 큰 최대 힙 구조를 만들어야 합니다.
힙은 1차원 배열을 이용해서 구현할 수 있습니다.
부모 노드와 자식 노드의 인덱스를 쉽게 구하기 위해서 배열의 0번째 공간은 사용하지 않고 1번째 공간부터 사용합니다.
부모 노드 인덱스 -> 자식 노드 인덱스 / 2
왼쪽 자식 노드 인덱스 -> 부모 노드 인덱스 * 2
왼쪽 자식 노드 인덱스 -> 부모 노드 인덱스 * 2 + 1
부모 노드의 값을 구하고 값이 자신의 값보다 작으면 둘을 교환합니다.

최대 힙이 완성되었다면 본격적인 힙 정렬을 시작합니다.
가장 큰 값을 가지고 있으면서 트리의 최상단에 위치한 루트 노드와 가장 마지막 노드를 교환합니다.
원래 부모 노드는 자식 노드보다 큰 값을 가지고 있어야 하는데 루트 노드와 가장 마지막 노드를 교환하면서 루트 노드는 자식 노드보다 큰 값을 가졌다고 할 수 없게 되었습니다.
따라서 루트 노드와 두 자식 노드 중 더 값이 큰 노드와 교환해줍니다.
이 과정을 교환된 노드에서 반복해줍니다.
위의 모든 과정을 원소의 개수 - 1번만큼 반복해줍니다.

힙 정렬 C++ 코드
#define _CRT_SECURE_NO_WARNINGS
#include <stdio.h>
#include <string.h>
void BuildHeap(int number, int numbers[]);
void Heapify(int number, int numbers[], int index);
void HeapSort(int number, int numbers[]);
void Swap(int* a, int* b);
int main()
{
int number;
int numbers[1000];
memset(numbers, 0, sizeof(numbers));
scanf("%d", &number);
for (int i = 1; i <= number; i++)
{
scanf("%d", &numbers[i]);
}
HeapSort(number, numbers);
for (int i = 1; i <= number; i++)
{
printf("%d\n", numbers[i]);
}
}
void HeapSort(int number, int numbers[])
{
BuildHeap(number, numbers);
for (int i = number; i > 1; i--)
{
Swap(&numbers[1], &numbers[i]);
Heapify(i - 1, numbers, 1);
}
}
void BuildHeap(int number, int numbers[])
{
for (int i = 2; i <= number; i++)
{
while (i > 1)
{
int parent_node = i / 2;
if (numbers[i] > numbers[parent_node])
{
Swap(&numbers[i], &numbers[parent_node]);
i = parent_node;
}
else
break;
}
}
}
void Heapify(int number, int numbers[], int index)
{
if (index == 0)
return;
int current_node = index;
int left_child_node = index * 2;
int right_child_node = index * 2 + 1;
if (left_child_node <= number && numbers[current_node] < numbers[left_child_node])
{
current_node = index * 2;
}
if (right_child_node <= number && numbers[current_node] < numbers[right_child_node])
{
current_node = index * 2 + 1;
}
if (current_node != index)
{
Swap(&numbers[index], &numbers[current_node]);
Heapify(number, numbers, current_node);
}
}
void Swap(int* a, int* b)
{
int temp = *a;
*a = *b;
*b = temp;
}
힙 정렬 시간복잡도
| 최선 | 평균 | 최악 |
| nlog2n | nlog2n | nlog2n |